| 型号 | 简要区别 |
| M680 | ISO14443A卡片取电开关 |
>>产品描述
- 支持符合ISO14443A标准的高频卡
- 超低价格,适合酒店插卡取电类应用
- 高抗干扰性
- 无需外部晶振,可减少外部器件数量
- 自带看门狗
- 封装:SOP8
- 配以专用的KF680f评估板,可实现用户应用快速开发,以达到短时间进入市场的目的
>>芯片简介



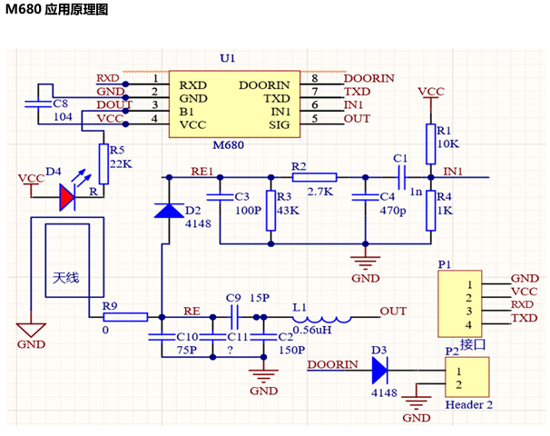
>>应用原理图参考
参考原理图





>>主要技术指标
- 读卡距离:10-40mm(与卡片尺寸有关)
- 电源:DC2.0-5.5V
- 读卡电流:约5-60mA
- 工作温度-20℃~+85℃
- 封装尺寸:SOP8
>>型号间主要区别
| 型号 | 主要区别 | 支持卡片类型 |
| M680 | 取电开关 | Mifare S50,S70,FM11RF08,Ultraligh,Ntag系列,Desfire系列及其兼容卡片 |
>>相关资料下载