| 型号 | 简要区别 |
| M602FDX | (1)UART接口 (2)支持134.2K FDX-B格式标签 (3)读卡距离比M601FDX远 |
>>产品描述
- 可实现对134.2K FDX-B格式动物标签的读取
- 内部优化算法实现高灵敏度读卡,识别距离较远
- 需外接独立运放
- 支持134.2K FDX-B格式动物标签卡
- 适用于PC机或UART的单片机,默认波特率9600BPS
- 封装:SOP8-150mil,特别适合对空间要求严格的地方
- 配以M601FDX评估板KF602FDX,可实现用户应用快速开发,以达到短时间进入市场目的
>>芯片简介


>>应用说明
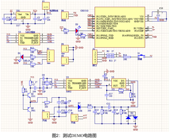
M602FDX演示板原理图

M602FDX演示板

-》》如需要参考原理图及相关开发资料请联系圆志
>>主要技术指标
- 通讯方式:UART接口
- 电源:DC3.1-5.5V,建议采用3.3V
- 读卡电流:约30mA
- 工作温度-20℃~+70℃
- 封装尺寸:SOP8(150mil)
>>型号间主要区别
| 型号 | 主要区别 | 支持卡片类型 |
| M602FDX | UART接口 | 134.2K FDX-B格式动物标签及其兼容卡 |
>>相关资料下载