| 型号 | 简要区别 |
| M601b | (1)串口接口 (2)支持EM4001 TK4001 EM4100 TK4100及其兼容卡片 (3)T5557 T5567 T5577及其兼容 卡片 |
>>产品描述
- 可完成对125K ID卡片和T5557系列卡片UID的读取
- 外围电路简单
- 无需外接晶振,进一步减小外围器件数量
- 可支持外挂两路天线
- 供电DC3.3V
- 支持卡片:EM4001/TK4001/EM4100/TK4100及其兼容卡片
- 和T5557/T5567/T5577及其兼容卡片
- 封装:SOP8-150mil,特别适合对空间要求严格的地方
- 配以专用的M601b评估板,可实现用户应用快速开发,以达到短时间进入市场的目的
- 目前广泛应用于门禁考勤,汽车电子感应锁配套,办公商场/洗浴中心储物箱的安全控制,各种防伪系统及生产过程控制
>>芯片简介


>>应用说明
M601b读卡芯片输出数据协议

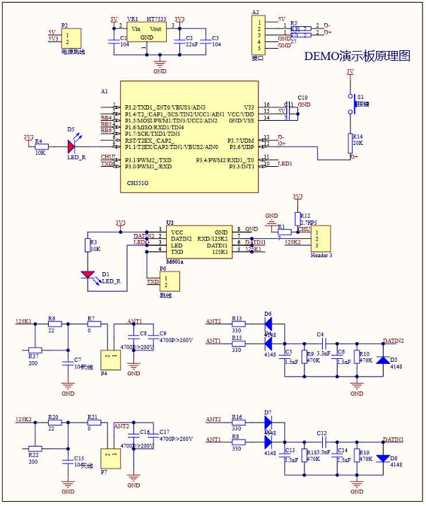
M601b读卡芯片评估板原理图

-》》如需要参考原理图及相关开发资料请联系圆志
>>主要技术指标
- 读卡距离:0-60mm(与天线和卡片的尺寸有关)
- 通讯方式:韦根接口
- 电源:DC3.3V
- 读卡电流:约35mA
- 上电稳定时间约75ms
- 封装尺寸:SOP8(150mil)
>>型号间主要区别
| 型号 | 主要区别 | 支持卡片类型 |
| M601b | UART接口 | (1)EM4001,EM4100,TK4001,TK4100及其兼容卡 (2)T5557,T5567,T5577及其兼容卡 |
>>相关资料下载